福建中職中專網為福建初中升學擇校民間信息交流平臺,本站主要為福建中考生提供福建中職、中專、技校、衛校的招生、報考指導服務,權威信息請以福建省教育考試院和各中職招生院校官方信息為準。
福建中職中專網為福建初中升學擇校民間信息交流平臺,本站主要為福建中考生提供福建中職、中專、技校、衛校的招生、報考指導服務,權威信息請以福建省教育考試院和各中職招生院校官方信息為準。
3月21日寧德市教育局發布了《關于做好2024年初中畢業升學體育與健康考試身體素質與運動技能測試工作的通知》,通知明確各縣(市、區)體育中考測試時間安排如下:


一、2024年中招體育考試項目
每位考生必須參加4個項目的測試,其中,必考類項目為中跑(男生1000米、女分800米)或游泳(有條件的縣域);抽考類項目為籃球(運球繞桿往返);抽選考類項目為一分鐘仰臥起坐、雙手頭上前擲實心球、一分鐘跳繩,考生從這三個項目中自選兩項進行考試。
二、考點設置
中招體育測試地點設在交通方便,水電設備、體育設施設備齊全且能容納一定考生數量的學校或運動場館,具體條件如下:
1.至少承擔1200名左右考生的考試工作;
2.擁有周長400米、道次不少于6條的標準塑膠田徑場;
3.擁有2塊面積不小于400平方米的水泥硬地或塑膠材質或運動木料材質地面的場地,用于籃球(運球繞桿往返)考試;
4.部分考點需擁有長度為50米的游泳池;
5.以上的設施場地應相對集中,電力設施方便、安全;能夠提供輔助考試設備(主要考試設備由體育考試電子測評服務公司提供,各地招辦協助做好接運)。
設置為中招體育考點,要有較好的交通條件,硬件設施設備必須符合體育考試的要求、封閉條件好、外部干擾少、保證電力供應。各考點應主動配合做好體育考試儀器的接送、充電和臨時保管,在進行項目一、項目二的考試時,考點還應提前與附近醫院聯系,做好緊急救護準備。今年的體育考試,考生成績繼續采用無線網絡傳輸至體育考試管理系統,各考點在各項目考試場地應保障網絡的穩定、通暢。
三、考場的布置與設施設備要求(見附件1)
四、中考體育測試項目部分場地布置示意圖(見附件2)
五、考試組織和免考要求
1.強化中考體育測試機構建設。中考體育測試工作是中考的重要組成部分,測試工作要以縣(市、區)為考區,由當地教育招生考試機構具體組織實施。考點實行主考負責制,設主考、副主考以及考務、裁判、安全保衛、 醫療、防疫、后勤保障、聯絡協調等相關考試工作小組,并實行崗位責任制。
2.及時存檔成績數據。為了保證數據安全,每半天考后,各考點必須將中考體育項目各成績數據導出刻錄,密封存檔。
3.確定中考體育免考分值。身體殘疾、喪失運動能力且具有殘疾證的免考生和患有嚴重疾病以及患不適合劇烈運動疾病的免考生,考生成績分別以當年參加所在縣域初中畢業升學體育考試考生(不含缺考、免考的考生)成績平均分的100%和90%計算(保留小數點后兩位數),等級均按B級認定。
六、中考體育測試項目操作要求
根據《寧德市初中畢業升學體育與健康考試身體素質與運動技能測試實施方案(試行)》(寧教綜〔2020〕69號)精神,結合我市工作實際,現對寧教綜〔2020〕69號的附件6“寧德市體育中考的身體素質與運動技能測試細則”進行補充完善,具體要求如下:
(一)1分鐘跳繩
1.場地器材
(1)采用電子儀器計數。
(2)在可一次性滿足20人以上考試的、平坦的硬地或跑道上。
2.測試方法
(1)考生進入候考區出示準考證,經檢錄裁判核實身份后進入跳繩測試準備區域。
(2)裁判按測試區對應的編號順序掃描準備考試的考生信息,考生在裁判的引導進入對應的測試區,由考生自行調整跳繩長度,待電子設備發出 “5、4、3、2、1→開始”口令后測試開始。
(3)考生須按正搖雙腳跳繩的規范動作,每跳躍一次搖繩一回環(一周圈),儀器自動計數一次,以時長一分鐘所跳的次數為成績,由電子儀器自動計數顯示成績。
(4)一分鐘時間到,測試設備發出指令并停止跳繩的計數,考生的跳繩的手柄和電子屏幕同時自動顯示成績。裁判確認保存考試結果,并在考生準考證加蓋“已考”印章。
3.注意事項
(1)測試時,考生不得反搖跳繩、不得一跳多搖、不得單腳或雙腳交替跳繩等,否則將被判為犯規,當次成績無效。
(2)測試過程,如發生與其他考生絆繩的情況,裁判應組織相關考生重測一次。
(3)測試過程,考生跳繩絆腳,不扣當次計數,可繼續進行。
(4)考生參加完本項目測試后,須向成績記錄裁判領取成績憑條和準考證。
(二)1分鐘仰臥起坐
1.場地器材
(1)采用電子儀器計數。
(2)在平坦的水泥硬地或塑膠跑道上。
2.測試方法
(1)進入測試區,考生出示準考證,經檢錄裁判核實身份掃描考生信息后進入仰臥起坐區域。
(2)測試時,考生仰臥于墊上,兩腿稍分開,接著把兩腳放入腳扣,屈膝呈90度角左右,兩手指交叉貼于腦后。當聽到儀器發出“測試人員請準備-3、2、1-開始”時,考生開始起坐。儀器自動計數,并在主機顯示次數;一分鐘時間到時,儀器發出終止信號并自動計數。裁判確認保存考試結果,并在考生準考證加蓋“已考”印章。
3.注意事項
(1)測試時,考生雙腳須放在墊上,不得借用肘部撐墊或臀部起落的力量完成起坐,否則判犯規,并扣除因犯規所得的次數。
(2)兩手交叉貼于腦后,不得松開或放手;如出現脫手,則判犯規,并扣除因犯規所得的次數。
(3)考生起坐時,若出現兩肘未觸及雙膝、或仰臥時兩肩胛未觸墊等,均判犯規,并扣除因犯規所得的次數。
(4)考生參加完本項目測試后,須向成績記錄裁判領取成績憑條和準考證。
(三)雙手頭上前擲實心球
1.場地器材
(1)實心球測試投擲場地為寬為5米的長方形。
(2)考生測試時統一采用2公斤重量的軟質實心球。
2.測試方法
(1)考生進入候考區出示準考證,經檢錄裁判核實身份掃描考生信息后進入投擲區。
(2)測試時,考生手持實心球站在起擲線后,兩腳前后或左右開立,身體面對投擲區域;投擲前,雙手可持球做前后預擺,預擺后成雙手舉球至頭上方稍后仰,待電子紅外測距儀綠燈亮起后,最后原地用力將球向前方擲出。
(3)采用電子設備判定成績;每位考生可擲三次,記錄最好的一次成績。裁判確認保存考試結果,并在考生準考證加蓋“已考”印章。
(4)測試時,實心球必須落在5米寬的投擲區域內方為有效。
3.注意事項
(1)擲實心球必須雙手將球從頭后正面向前擲出,測試預擺時上體不得往左后、右后扭轉。
(2)實心球出手之前,考生兩腳不得離開地面;實心球出手后,考生的腳不得踩到投擲線。
(3)考生完成測試后,須從投擲線后離開。
(4)考生每次投擲時間不得超過1分鐘,超時視為犯規。
(5)考生犯規時,當次成績無效,犯規累計不得超過三次。
(6)考生參加完本項目測試后,須向成績記錄裁判領取成績憑條和準考證。

(四)籃球:運球繞桿往返
1.場地器材
(1)測試場地長20米、寬7米,起點線前5米設置兩列標志桿,標志桿距同側邊線3米;各排標志桿相距3米,共5排桿,全長20米,并列的兩桿間隔1米(圖1)。

(2)測試器材包括30米鋼卷尺、標志桿10根(桿的高度不低于1.5米)、籃球若干個(測試用球:男生采用7號球,女生采用6號球)。
2.測試方法
(1)考生出示準考證進入候考區,經檢錄裁判核實身份掃描考生信息后進入籃球測試場地,采用電子儀器計時。
(2)測試時,考生在起點線后持球站立,準備起跑,當聽到出發口令“開始”后,按圖中箭頭所示方向單手運球往前依次過5排標志桿,返回時再依次過5排標志桿,最后考生和球均越過終點線時結束。每位考生可測試兩次,記錄最好的一次成績。裁判確認保存考試結果,并在考生準考證加蓋“已考”印章。
3.注意事項
(1)測試時,如出現籃球脫手后球仍在測試場地內,考生可自行撿回,并在脫手處繼續運球,不停表。
(2)測試過程,如出現以下現象均屬犯規,并取消當次成績:運球出發時搶跑、碰倒標志桿、人或球出測試區域、持球、走步、未按圖示要求完成全程路線、或最后通過終點線時人球分離等。
(3)考生有兩次測試機會,完成測試考生應從測試場地外回到起點,若兩次犯規無成績者可再補測一次。
(4)考生參加完本項目測試后,須向成績記錄裁判領取成績憑條和準考證。
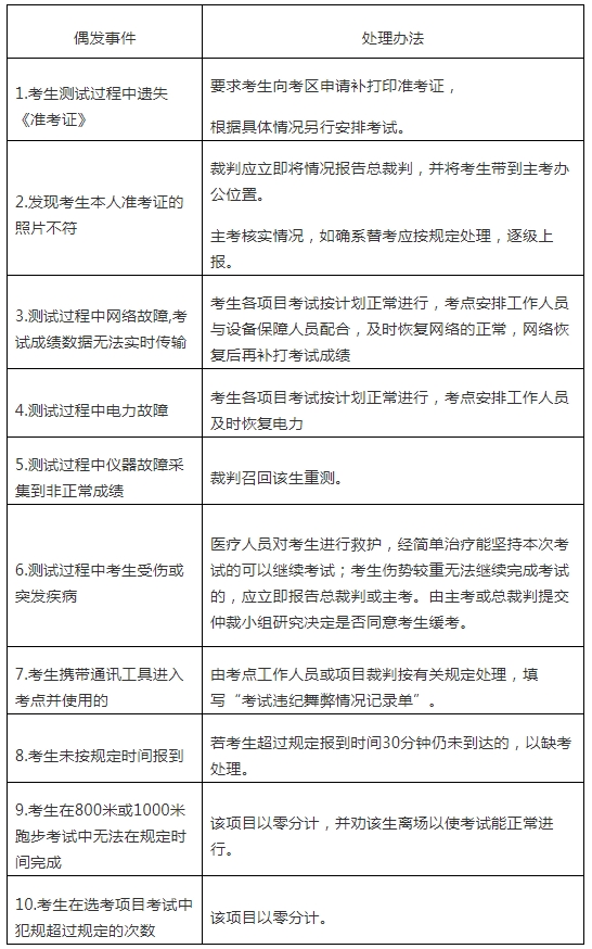
七、中考體育測試偶發事件處理辦法

相關閱讀:
2024年寧德中考報名、中考志愿填報時間、中考日程表?看這篇就夠了
以上就是“2024年寧德市體育中考測試時間定了!”的全部內容,中職中專生如想了解更多關于福建中專升學、報名時間、招生簡章、招生計劃、招生專業、中專技校、政策公告及招生問答等內容,如果想報名的同學可以通過【在線報名系統】,歡迎【在線咨詢】,為你答疑解惑。現在關注【福建傳愛學考網】公眾號第一時間獲取中職最新資訊哦!
文章來源于:寧德市教育局 https://jyj.ningde.gov.cn/fgwj/zywj/202403/t20240321_1923626.htm,(如有侵權,請聯系我們刪除,聯系方式:swhzw@vip.qq.com)
本文標題:2024年寧德市體育中考測試時間定了!@中考生,快來測一測適合報考的學校吧!
根據模考/估分情況,測算錄取概率,提供針對性的升學方案...我是:
考生情況:
填寫信息,獲取結果:
免責聲明
掃一掃添加企業微信
與福建中專升學專業老師, 一對一咨詢,在線實時為你解答疑問!